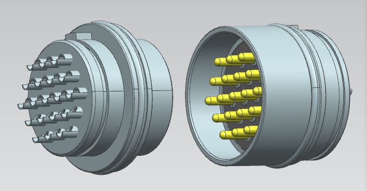
3D teikning af 19 pinna tengi fyrir viðskiptavini
Í síðustu viku settum við á laggirnar sérstakt teymi og héldum fundi til að ræða ýmsa þætti í verkefninu þínu (vörutækni, lausnir, framleiðsluferli, gæðaeftirlit, svipaðar framkvæmdaframlengingar o.s.frv.). Hvort sem það er útvegað með pogo pinna einum sér eða sem fullkomið sett af tengilausnum, við erum fullkomlega fær um það.

3D teikning af 19 pinna tengi fyrir viðskiptavini



Ástæðan fyrir því að við erum hæfir er sú að við höfum eftirfarandi kosti:
Fyrirtækið okkar hefur fullkomna hönnun og þróun, framleiðslu og vinnslu, rafhúðun, samsetningu, allt frá því að breyta efninu til yfirborðshúðunarmeðferðar, svo og endanlega vörusamsetningu, áreiðanleikaprófun og pökkun er hægt að klára sjálfstætt, sem hægt er að hraðar og meira. Veittu viðskiptavinum vörur á skilvirkan hátt, styttir vöruþróunarferilinn til muna.Með háþróaðri framleiðslubúnaði, frá framleiðsluupplýsingum, stjórnum við nákvæmlega hverju framleiðsluferli.

